隨著數字化時代的到來,青島電子稅務局已經成為了越來越多企業和個人辦稅的首選方式,通過電子稅務局,納稅人可以在線辦理各種稅務業務,包括申報納稅、查詢稅務信息、繳納稅款等,并且現在可以通過青島電子稅務局在線添加辦稅人,只需要添加的辦稅人完成相關認證即可。
通過青島電子稅務局(https://etax.qingdao.chinatax.gov.cn:7553/sso/login)登錄電子稅務局官方網站后

在`我的信息`—`用戶管理`—`實名辦稅身份信息采集`模塊,點擊頁面下方的“關聯新用戶”,人員類型選擇“附辦稅人”,輸入新的人員信息后,核對手機號碼,獲取驗證碼,輸完后點擊頁面下方的“本人確認及實名認證”菜單,閱讀“實名制涉稅風險提示告知書”后,選擇支付寶或微信方式掃碼完成實名認證即可。
一、登錄到青島電子稅務局官網后,如圖所示,點擊 我的信息—用戶管理。

二、在‘用戶管理' 頁面 ,點擊 ‘實名辦稅身份信息采集’。

三、在實名辦稅人員維護頁面,會有已經管理的相關稅務操作辦理人員列表,如果需要繼續添加,則點擊“關聯新用戶”。

四、在'關聯新用戶’頁面,輸入要添加辦稅人的類型,和相關個人信息。

五、在確認關聯用戶提示頁面,點擊確定。

六、這是電子稅務局會彈出關聯成功提示頁面。

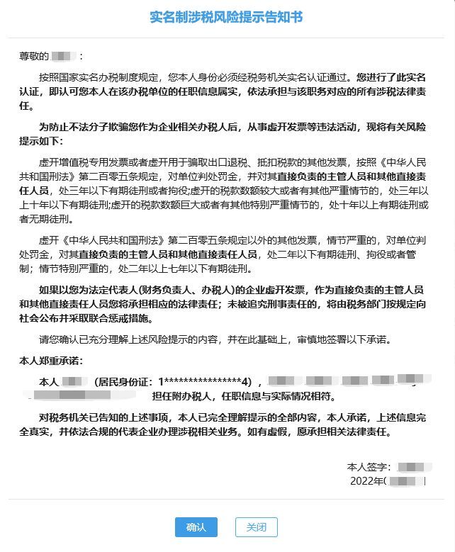
七、辦稅人需要通過手機確認添加辦稅人信息,在確認之前需要確認'實名制涉稅風險提示告知書'頁面。

八、辦稅人需要在手機端,核對手機號碼并選擇實名認證方式,支付寶或微信方式掃碼完成實名認證頁面。(以微信認證為例)

九、進行實名認證前,需要閱讀'個人信息保護及人臉識別告知同意書'頁面,點擊我已閱讀并同意,繼續下一步操作。

十、查看辦稅人信息與自己的信息是否正確填寫,如果正確則在人臉識別頁面(掃描二維碼)完成后點擊“認證”。

十一、完成人臉識別比對后,實名認證成功頁面相關提示,至此,辦稅人添加成功。
